2025年第三季度新食物原料审批环境
发布时间:
2025-10-03 17:36
来源: J9.COM集团官方网站
原创
2025年第三季度国度卫健委发布受理4种新食物原料,对7种新食物原料发布收罗看法,终止审查3种新食物原料。全体来看,首个通知布告核准的遗传润色微生物来历产物显示出手艺立异的冲破,部门原料因本色等同性被终止审查,加速了市场落地。
2025年第三季度,国度食物平安风险评估核心布新食物原料公开收罗看法1次,涉及7种产物,详情见表2。
2025年第三季度国度卫健委共发布受理4种新食物原料,此中3种产物进入延期再审阶段,还有1种产物已出具审查看法。详情见表1。
食物伙伴网竭诚为国表里客户供给“三新食物”(食物添加剂新品种、新食物原料、食物相关产物新品种)申报征询、特殊食物(特殊医学用处配方食物注册、婴长儿配方乳粉产物配方注册、保健食物注册存案)注册征询和进口食物境外出产企业注册征询办事。
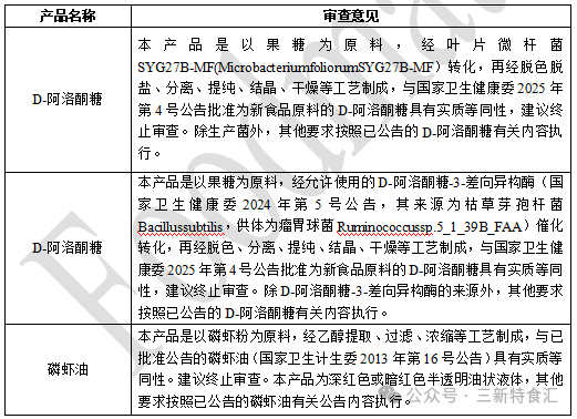
此外,本季度共有3种新食物原料被终止审查,涉及两种分歧来历的D-阿洛酮糖和磷虾油。按照审查看法,这些产物取已核准通知布告的同类产物具有本色等同性,终止审查看法详情见表6。
食物伙伴网:坐内刊载的文章、视频、图片等所有内容,仅用于进修交换,如有侵权内容及其他涉法内容,请及时取网坐联系删除或点窜。 特此声明!




关键词:
J9.COM集团官方网站
相关新闻
微信公众号
雷天椒旗舰店
抖音号 苗寨人家佳裕
